台灣熊建築工程促進會,第二屆第三次會員大會(秋會)
時間 : 2014/10/17 (五) 18:30
地點 : 台北凱撒大飯店 4F 寶島廳 (地址:台北市中正區忠孝西路一段38號,台北火車站前)
* 若欲帶非會員與會,請提前告知人數及名單,非會員每人酌收1,500元餐飲及資料費用。
請來信或來電回覆告知是否參加,或由旁按鈕點入網路登記 報名登記
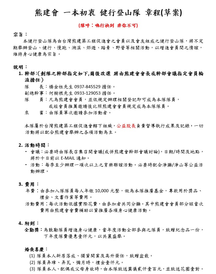
本次開會重點 : 成立 台灣熊建會 一本初衷 健行登山隊
開放報名(第一梯次,僅限會員),謝謝!
聯絡人:
台灣熊建築工程促進會
林子晴
(02)2729-5757#228
0933-917171
ginninn@yahoo.com.tw



